2025年下半年浙江省高等教育自学考试课程免考办理即将开始,现将有关事项公告如下:
一、考生办理课程免考申请登记前,请先通过浙江自学考试信息网(https://zk.zjzs.net)核对个人信息(姓名、身份证号、准考证号等)和课程成绩信息。如信息有误,请于11月17日8:30-11月19日16:30期间自行更正或申请更正。
二、浙江政务服务网(https://www.zjzwfw.gov.cn)或浙里办APP办理免考申请登记的时间为11月21日00:00-11月30日24:00。现场提交材料的时间、地点由各设区市教育考试机构确定并在其网站公告。
请考生按时进行免考申请登记和提交材料,逾期不受理。
三、信息更正和课程免考申请登记办理相关流程及办理指南见附件1、2。
浙江省教育考试院
2025年10月28日
附件1
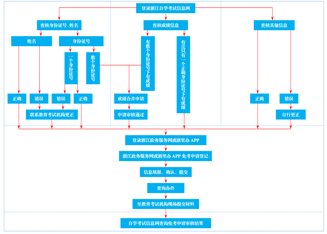
浙江省高等教育自学考试课程免考办理流程图
附件2
浙江省2025年下半年高等教育自学考试考生办理课程免考指南
—— 办理时间 ——
一、考生在浙江自学考试信息网自行更正或申请更正信息的时间为11月17日8:30-11月19日16:30。逾期不能办理。
二、考生在浙江政务服务网或浙里办APP办理课程免考申请登记的时间为11月21日00:00-11月30日24:00。逾期不能办理。
三、现场提交材料的时间请考生关注各设区市教育考试机构网站公告。
—— 特别提醒 ——
一、请考生勿将账号、密码等告诉他人或由他人进行课程免考申请操作,以免填报的信息被他人修改或信息填报错误;考生填写的信息务必真实、准确,确认提交前务必核对无误。
二、请考生关注浙江省教育考试院官网发布的《浙江省高等教育自学考试课程免考规定》,了解课程免考的条件及相应要求。
三、请考生务必在规定时间内完成信息更正和课程免考申请登记。
四、用于毕业申请的自学考试被顶替课程无需办理免考申请。
五、课程免考申请登记时,“原所学课程”与申请免考的自学考试课程“免考代码/课程”须对应,即在原毕业学校学的课程只能申请免考与之名称相同的自学考试课程。课程信息填选时切勿错位。请考生务必填写正确,否则可能会因申请免考的课程审核不通过而影响毕业申请。
六、课程免考申请登记时,考生申请免考代表其原所学专业性质的自学考试公共基础课,“原所学课程”填写原所学专业名,如:原所学专业为汉语言文学专业,可申请免考“大学语文”,“原所学课程”填写“汉语言文学专业”。
七、课程免考申请登记时,“原所学课程”未注明学时的,课程学时如下换算:英语语言类课程“学时=(自学考试课程学分×18)÷要求的学期数”;其他课程“学时=自学考试课程学分×18”。自学考试英语语言类课程免考须符合《浙江省高等教育自学考试课程免考规定》的学期数。
八、课程免考申请登记时,“原所学课程”的“成绩”如为等级制的,填写“成绩”时,“优、良、中、及格”分别填写为“90、75、65、60”。“成绩”如为“合格”的,填写“60”。
九、根据全国高等教育自学考试指导委员会《关于调整高等教育自学考试思想政治理论课课程设置的通知》(考委﹝2024﹞1号)的精神要求,已学习并通过考核的“习近平新时代中国特色社会主义思想概论”全日制课程可以申请免考自学考试课程“15040习近平新时代中国特色社会主义思想概论”。已免考的原思想政治课失效,我省自学考试各本、专科专业考试计划中思想政治理论课均已分类设置调整后的“15041毛泽东思想和中国特色社会主义理论体系概论”“15042思想道德与法治”“15043中国近现代史纲要”“15044马克思主义基本原理”课程,考生需重新办理免考。
—— 操作指南 ——
一、核对信息
考生使用身份证号或准考证号登录浙江自学考试信息网,在“注册信息”“成绩查询”栏目核对个人信息、课程成绩信息,对有误的信息自行更正或申请更正。登录时如显示身份证号或密码错误,无法登录:首次登录系统的,请与当地教育考试机构联系;原已登录过系统的,通过“忘记密码”功能自行重置密码。
![]()


二、更正信息
(一)个人注册信息
经查询核对课程成绩无误、仅身份证号或姓名有误的考生,联系当地教育考试机构更正身份证号或姓名;其他信息有误或缺失的考生,自行在浙江自学考试信息网更正。

(二)课程成绩信息
在浙江自学考试信息网中有多个身份证号且部分(或全部)身份证号下有课程成绩的考生,请于11月17日8:30-11月19日16:30期间,以正确身份证号登录浙江自学考试信息网,按系统提示,填报、上传各栏目要求的内容或材料,完成成绩合并申请。非自学考试统考取得的课程成绩以及按规定已失效的课程成绩不得申请成绩合并。
申请成绩合并流程:“申请-成绩合并-新增申请”“填写内容、上传附件”“查看申请‘状态’,了解申请审核的进度”。“状态”为“待审核”时,考生可以“撤销申请”。
![]()




三、免考申请
考生查核或更正个人、课程成绩等信息无误后,请于11月21日00:00-11月30日24:00期间通过浙江政务服务网或浙里办APP办理课程免考申请登记。
(一)课程免考申请登记相关提醒
1.系统根据准考证号默认考生提交材料的教育考试机构,有二个或以上准考证号的考生按自身实际常驻地等情况选定用于免考申请登记的准考证号,避免跨地区提交免考申请材料。
2.考生务必保证所填内容的正确,特别是准考证号的选择、课程以及用于接收《浙江省高等教育自学考试免考申请表》的邮箱等。如有误,修改确认无误后再提交。
(二)浙江政务服务网办理课程免考申请登记
1.考生可直接登录浙江政务服务网,也可通过浙江省教育考试院官网“考生办事-自考考生免考课程确认网上申报登记”或浙江自学考试信息网“申请-免考申请”链接到浙江政务服务网。
![]()


2.考生在浙江政务服务网搜索“免考”进行“在线办理”;通过浙江省教育考试院官网或浙江自学考试信息网直接链接浙江政务服务网“在线办理”界面。
![]()

3.考生由“在线办理”进入“进入办事”,按系统显示的流程及要求填写的内容等进行“在线填表”(数门课程申请免考,“新增一条记录”增加一门课程)、“信息确认、提交”。提交成功后,可查看办件。

(三)浙里办APP办理课程免考申请登记
1.考生登录“浙里办”APP,搜索“免考”进行“在线办理”。

2.考生由“在线办理”进入“进入办事”,按系统显示的流程及要求填写的内容等进行“在线填表”(数门课程申请免考,“新增一条记录”增加一门课程)、“信息确认、提交”。提交成功后,可查看办件。

(四)现场提交课程免考申请材料
1.时间地点
考生完成网上申请登记后,在各设区市教育考试机构公告的时间到现场(教育考试院、考试中心、自考办)确认并提交材料。各设区市教育考试机构发布公告的网站地址及联系电话如下:
|
设区市 |
网站地址 |
联系电话 |
|
杭州 |
http://www.hzjyksy.cn/category/id478753266383482134315.htm |
0571-85866677 |
|
宁波 |
http://nbeea.nbedu.net.cn/#/socialE?No=702&type=2 |
0574-87240638 |
|
温州 |
http://edu.wenzhou.gov.cn/col/col1330312/index.html |
0577-88638063 |
|
嘉兴 |
http://jxksy.zjjxedu.gov.cn/col/col672/index.html |
0573-82087270 |
|
湖州 |
http://huedu.huzhou.gov.cn/col/col1229692005/index.html |
0572-2056843 |
|
绍兴 |
http://www.sxszsks.cn/zxks |
0575-85111512 |
|
金华 |
http://jyj.jinhua.gov.cn/col/col1229072239/index.html |
0579-82469622 |
|
衢州 |
http://jyj.qz.gov.cn/col/col1536869/index.html?key |
0570-3089341 |
|
舟山 |
http://zsjy.zhoushan.gov.cn/col/col1229137168/index.html |
0580-2027329 |
|
台州 |
https://jyj.zjtz.gov.cn/col/col1229046915/index.html |
0576-88582087 |
|
丽水 |
http://jyj.lishui.gov.cn/col/col1229252537/index.html |
0578-2661117 |
2.所需材料
(1)“浙江省高等教育自学考试免考申请表”
网上申请登记后自行下载打印《浙江省高等教育自学考试免考申请表》。
(2)“教育部学历证书电子注册备案表”
2002年及以后毕业的,提供教育部学历证书电子注册备案表打印件。
(3)“毕业证书(或学历认证证明)或肄业生、退学生、结业生学历证明”
2002年以前毕业的,提供毕业证书原件及其复印件(或学历认证证明原件及其复印件)(毕业证书或学历认证证明原件经核验后返还)。肄业生、退学生、结业生学历证明原件及其复印件(原件经核验后返还)。
(4)“该毕业证书国家是否承认学历的证明”
外省各类成人高校毕业生,毕业证书上无省(自治区、直辖市)教育行政部门验印者,还须提交学校所在地省级教育行政部门开具的关于该毕业证书国家是否承认学历的证明原件及其复印件(原件经核验后返还)。
(此证明用于学信网无电子注册信息又不能开具学历认证报告的外省各类成人高校毕业生)
(5)“本人毕业(肄业、退学、结业)课程成绩表”
由原毕业(或就读)学校或考生档案所在单位档案管理部门出具的签有“此件复自(摘自)XXX同志档案(毕业证书)”字样并盖章的成绩证明原件。成绩证明应具有考生信息、学期、原所学课程名称、学分、学时数、考试成绩等信息。
四、结果查询
考生一般可在2025年12月20日后登录浙江自学考试信息网查询通过免考审批的课程。

京ICP备2023028455号-1